H8、H9极限越野 长城探求高端市场
分类:公司资讯 发布时间:2015/7/16
7月15日,长城汽车公布《哈弗品质蓝皮书》,委托第三方机构,对哈弗H8、H9的品质进行较为深入的剖析。这也是长城汽车力图冲击高端车型,与合资车型展开直面竞争。
长城汽车6月份产销快报显示,哈弗H9月销量仅为786辆,H8为1373辆,哈弗高端车型销量惨淡。长城汽车董事长魏建军向新浪记者表示,H8、H9在同价位车型中更注重性价比,“对于下半年销量很有信心。”同时,魏建军也透露,在下半年的工作中,长城汽车将在战略与宣传策略上展开新举措,这也将助力哈弗在高端车型突围中迈步向前。

车型注重性价比,质量品质双保险
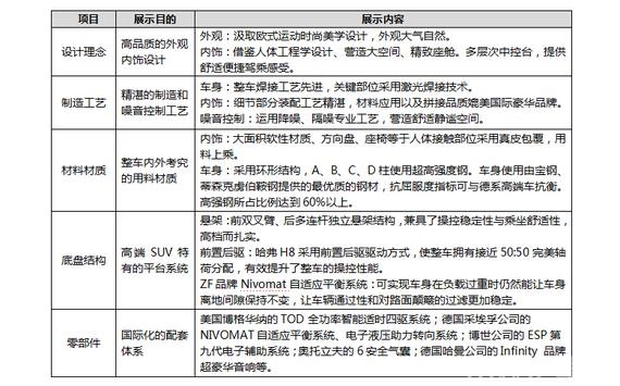
哈弗H9、哈弗H8的相继上市,开启了哈弗4.0时代,它们代表了目前哈弗品牌最高品质水平。此次《哈弗品质蓝皮书》围绕H8、H9两款车型进行报告,主要包含了测试方法介绍、哈弗产品基本情况分析、静态及动态测试、车辆拆解和测试结果分析等,对整车做全面透视剖析。

《哈弗皮质蓝皮书》中清华专家拆解H8、H9的主要项目
在动态测试部分,新浪记者参与了试驾。哈弗H8公路行驶的稳定性和噪音控制给人留下的深刻印象,整体车身的刚度也很好。它的加速能力一般,跟本身的自重有一定关系。制动脚感柔和,刹车效果不错,过程十分平稳。在高环试验场上,哈弗H9匀速行驶的噪音低,可以媲美国产的豪华品牌SUV车型。此外,H9可以显示上下坡度、倾斜角度等,便于驾驶员了解路上情况。同时,在T型坡、碎砂石路、模拟交叉轴等项目的体验中,H9也展现出强劲的越野性能。

哈弗H9中控台层次分明
在自主品牌的高端SUV细分市场,哈佛H8、H9仍是一枝独秀,在品质方面可以媲美更高价位的合资产品,同时在价位上拉低了高档SUV的门槛。
意欲打造新能源平台实行混动战略技术路线
日前,在中国股市全面走低的大环境下,长城募集168亿元用于新能源汽车、智能汽车以及关键零部件的研发、试验和生产。

新能源车将在现有畅销车型的基础上,开发打造系列化的整车平台,实现从传统汽车业务向新能源汽车业务升级。智能汽车将以驾驶辅助系统、车联网为切入点,提升现有汽车产品的智能化水平。
“混动是战略技术路线,明年将会有纯电动轿车上市”,魏建军透露。同时,其全新插电式混动车型将会在2017年正式推出。
尊重创新人才打造保定“汽车城”
长城汽车在政策支持下,正在向城市运营。在保定南部的南市区建立研发创新基地,北部徐水县建立产品制造中心,魏建军总结为“南部研发,北部制造”。
“长城汽车致力于自主研发,但先有人才能有科技。”魏建军对人才表示尊重,力图建起适于员工生活的“小气候圈”。长城汽车在保定已建成6000套住宅,用于工程师的居住生活。据透露,这样的住宅计划建造3万套,能将30万人口合理配置。魏建军希望能为员工“规划生涯”,从幼儿园、9年制义务教育到居家养老的需求,员工都能在未来的城市社区中得以解决。同时,在此商业综合体中,娱乐、餐饮等配套设施也将日益完善。
长城汽车也将为500名专家打造专属“生活圈”,健身、高尔夫、游泳等高级配套设施一应俱全。据悉,2016年年底,保定市长城汽车的“小气候圈”将展露雏形。
侧重产品宣传改善大众认知
2015年上半年,长城汽车累计销41.53万辆,同比增长19.56%。其中,SUV销售33.49万辆,同比增长48.66%。6月,长城汽车销售5.08万辆,同比增长4.73%。SUV销售4.25万辆,同比增长18.64%。

对于车市新常态,长城依旧保持上升势头,魏建军将原因归结为“专注”,十几年来,长城将研发、技术、产业链等资源倾斜于SUV,“聚焦才是市场竞争最有力的手段。”
长城汽车致力于口碑宣传,在下半年的工作中,它将采用不同以往的宣传模式,“利用大数据技术、与网站合作,配合经销商,尽可能将传播质量提高。”同时,魏建军也表示,在传统媒体上进行企业形象宣传,也将是下半年的工作内容。
http://www.haval.com.cn/
-----------------------------------
>>成功,不在于您赢过多少人,而在于您与多少人分享,赠人玫瑰,手有余香;分享智慧,功德无量!

感谢您的关注,同时欢迎您推荐车友关注我们,共同分享用车体验。
微信关注:微信登陆后-朋友圈-添加朋友-查找公众账号,输入“余姚东江长城4S店”或扫描下面的二维码关注。

加入QQ群:
余姚东江长城交流QQ群:82367497

东江长城4S店官方微博:http://weibo.com/yuyaodongjiang
4、余姚东江长城地址:
余姚市凤山街道同光村(汽车东站往东4公里)(4S店);
销售热线:0574-62670788;售后热线:0574-62678822
